首頁
>
六合彩
官方挂牌
高手解挂
號碼對照
正版圖庫
专家分析
開獎記錄
版路工具
正碼走勢
特碼走勢
電腦搖獎
資料統計
次群統計
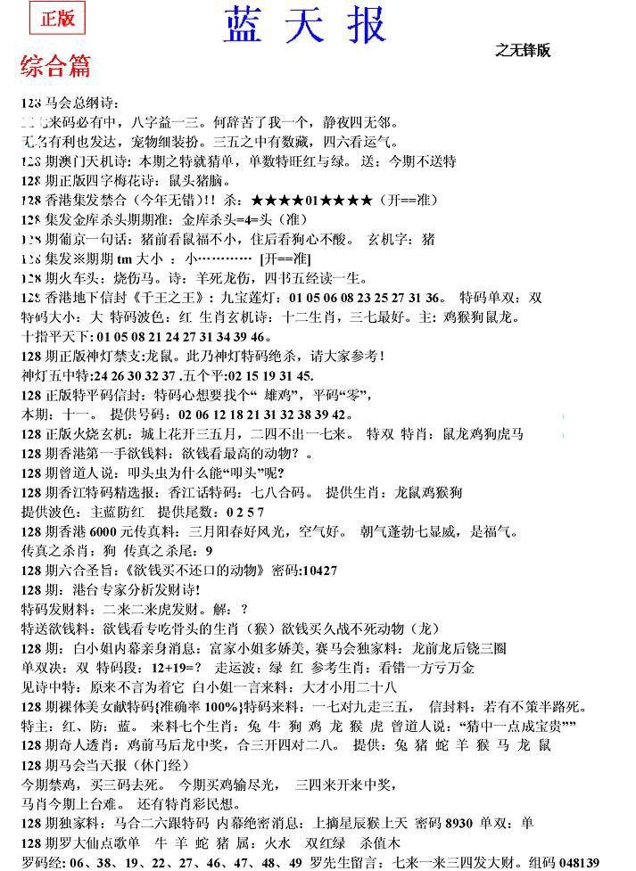
六合彩128期蓝天报(之无锋版)
2025-12-07
上一期2025127開獎號碼
06
40
04
34
26
28
+
25
相关资讯
六合彩128期蓝天报(绝杀王)
2025-12-07
六合彩128期正版五鬼运财会员料
2025-12-07
六合彩128期德福献码(信封)
2025-12-07
六合彩128期幸运六合彩(信封)
2025-12-07
六合彩128期香港婆
2025-12-07
今彩539
大樂透
威力彩
六合彩