首頁
>
六合彩
官方挂牌
高手解挂
號碼對照
正版圖庫
专家分析
開獎記錄
版路工具
正碼走勢
特碼走勢
電腦搖獎
資料統計
次群統計
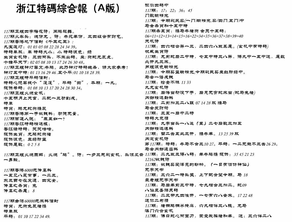
六合彩117期浙江特码综合报A(黑白)
2025-10-28
上一期2025129開獎號碼
49
19
28
10
17
45
+
01
相关资讯
六合彩117期浙江特码综合报B(黑白)
2025-10-28
六合彩117期特码大王(新图)(黑白)
2025-10-28
六合彩117期天下第一报(黑白)
2025-10-28
六合彩117期给彩民一封信(新图)(黑白)
2025-10-28
六合彩117期福利传真增大版(新图)(黑白)
2025-10-28
今彩539
大樂透
威力彩
六合彩