首頁
>
六合彩
官方挂牌
高手解挂
號碼對照
正版圖庫
专家分析
開獎記錄
版路工具
正碼走勢
特碼走勢
電腦搖獎
資料統計
次群統計
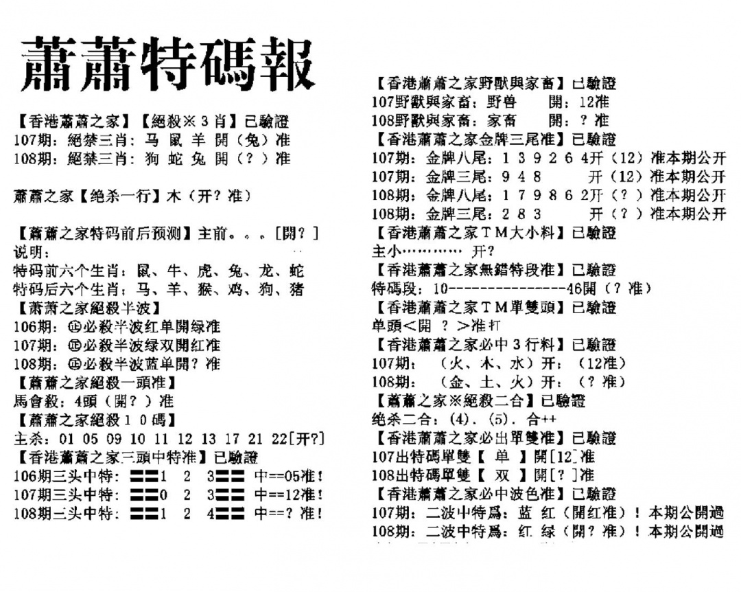
六合彩108期萧萧特码报(黑白)
2025-10-06
上一期2025107開獎號碼
24
17
34
15
19
23
+
33
相关资讯
六合彩108期新急智金囊(黑白)
2025-10-06
六合彩108期曾道人特码快报(黑白)
2025-10-06
六合彩108期广东西陲透视(新报)(黑白)
2025-10-06
六合彩108期九龙内幕-开奖报(早图)(黑白)
2025-10-06
六合彩108期彩民信封料(早图)(黑白)
2025-10-06
今彩539
大樂透
威力彩
六合彩